[Gold V] AC - 5430
성능 요약
메모리: 100472 KB, 시간: 720 ms
분류
덱, 파싱, 구현, 문자열, 자료 구조
제출 일자
2024년 10월 19일 22:03:25
문제 설명
선영이는 주말에 할 일이 없어서 새로운 언어 AC를 만들었다. AC는 정수 배열에 연산을 하기 위해 만든 언어이다. 이 언어에는 두 가지 함수 R(뒤집기)과 D(버리기)가 있다.
함수 R은 배열에 있는 수의 순서를 뒤집는 함수이고, D는 첫 번째 수를 버리는 함수이다. 배열이 비어있는데 D를 사용한 경우에는 에러가 발생한다.
함수는 조합해서 한 번에 사용할 수 있다. 예를 들어, "AB"는 A를 수행한 다음에 바로 이어서 B를 수행하는 함수이다. 예를 들어, "RDD"는 배열을 뒤집은 다음 처음 두 수를 버리는 함수이다.
배열의 초기값과 수행할 함수가 주어졌을 때, 최종 결과를 구하는 프로그램을 작성하시오.
입력
첫째 줄에 테스트 케이스의 개수 T가 주어진다. T는 최대 100이다.
각 테스트 케이스의 첫째 줄에는 수행할 함수 p가 주어진다. p의 길이는 1보다 크거나 같고, 100,000보다 작거나 같다.
다음 줄에는 배열에 들어있는 수의 개수 n이 주어진다. (0 ≤ n ≤ 100,000)
다음 줄에는 [x1,...,xn]과 같은 형태로 배열에 들어있는 정수가 주어진다. (1 ≤ xi ≤ 100)
전체 테스트 케이스에 주어지는 p의 길이의 합과 n의 합은 70만을 넘지 않는다.
출력
각 테스트 케이스에 대해서, 입력으로 주어진 정수 배열에 함수를 수행한 결과를 출력한다. 만약, 에러가 발생한 경우에는 error를 출력한다.
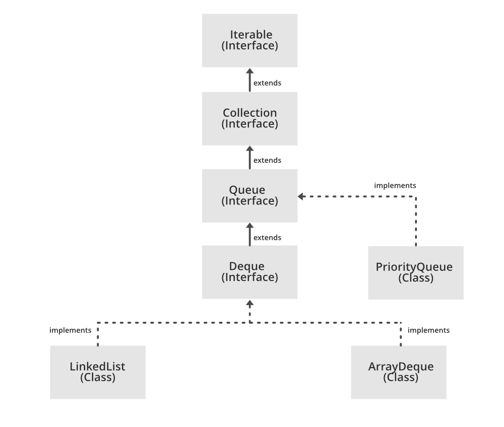
Deque 자료 구조

위는 Queue 인터페이스의 자료 구조로 Deque 인터페이스는 Queue를 상속받고 있다.
Deque는 데이터 구조 양쪽 끝에서 요소를 추가 및 제거가 가능하며 LinkedList와 ArrayDeque 구현체로 선언할 수 있다.
배열 앞 뒤에서 삽입 삭제가 일어나기 때문에 LinkedList로 구현하는 것이 더 효율적것이라고 생각하였지만,
대부분의 상황에서는 ArrayDeque로 구현하는 것이 효율적이라고 하며 이유는 다음과 같다.
- 메모리 접근 패턴
- ArrayDeque는 연속된 메모리 공간을 사용하기 때문에 캐시 효율성이 높다
- LinkeddList는 노드들이 메모리상에 분산되어 있어 캐시 미스가 더 자주 발생할 수 있다
- 메모리 오버헤드
- ArrayDeque는 단순 배열을 사용하기에 추가적인 참조 저장이 필요 없다.
- LinkedList는 각 노드마다 데이터와 함께 이전/다음 노드에 대한 참조를 저장해야 한다.
- 구현 최적화
- ArrayDeque는 순환 배열 구조를 사용하여 앞뒤 삽입 및 삭제를 효율적으로 처리한다
- 배열 크기 조정이 필요할 때만 새로운 배열을 할당하고 복사
- ArrayDeque는 순환 배열 구조를 사용하여 앞뒤 삽입 및 삭제를 효율적으로 처리한다
- 가비지 컬렉션
- LinkedList는 요소를 추가/제거할 때마다 새로운 노드 객체를 생성/삭제한다
- 가비지 컬렉션에 부담을 줄 수 있다
- LinkedList는 요소를 추가/제거할 때마다 새로운 노드 객체를 생성/삭제한다
- JVM 최적화
- 현대의 JVM은 배열 기반 구조에 대해 많은 최적화를 수행한다

다음은 Deque의 구조이며 앞서 말했듯 양방향 접근이 가능한 것이 특징이다.
주요 메서드는 다음과 같다.
- addFirst(), offerFirst(): 앞에 요소 추가
- addLast(), offerLast(): 뒤에 요소 추가
- removeFirst(), pollFirst(): 앞에서 요소 제거
- removeLast(), pollLast(): 뒤에서 요소 제거
- getFirst(), peekFirst(): 앞 요소 조회
- getLast(), peekLast(): 뒤 요소 조회
해결 답안
import java.io.*;
import java.util.*;
class Main {
public static void main(String[] args) throws IOException {
BufferedReader br = new BufferedReader(new InputStreamReader(System.in));
int T = Integer.parseInt(br.readLine());
StringBuilder sb = new StringBuilder();
for (int i = 0; i < T; i++) {
Deque<Integer> dq = new ArrayDeque<>();
char[] cmds = br.readLine().toCharArray();
int len = Integer.parseInt(br.readLine());
String s = br.readLine();
boolean flag = true; // true: 정방향, false: 역방향
boolean isError = false; // 에러 발생 여부
if (len > 0) { // 배열의 길이가 0보다 큰 경우
String[] arr = s.substring(1, s.length() - 1).split(","); // 대괄호 제거 후 쉼표로 분리
for (int j = 0; j < arr.length; j++) {
dq.addLast(Integer.parseInt(arr[j])); // 배열의 각 원소를 Deque에 추가
}
}
for(char cmd : cmds){
if(cmd == 'R'){ // R 명령어: 배열 뒤집기
flag = !flag; // 방향 전환
}else{ // D 명령어: 첫 번째 숫자 버리기
if(dq.isEmpty()){ // Deque가 비어있으면 에러
isError = true;
}else{
if(flag){ // 정방향이면 앞에서 제거
dq.pollFirst();
}else{ // 역방향이면 뒤에서 제거
dq.pollLast();
}
}
}
}
if(isError){ // 에러가 발생했으면 "error" 출력
sb.append("error");
}else{ // 에러가 없으면 결과 배열 출력
sb.append("[");
while(!dq.isEmpty()){
if(flag){ // 정방향이면 앞에서부터 출력
sb.append(dq.pollFirst());
}else{ // 역방향이면 뒤에서부터 출력
sb.append(dq.pollLast());
}
if(!dq.isEmpty()){
sb.append(","); // 원소 사이에 쉼표 추가
}
}
sb.append("]");
}
if(i!=T-1){
sb.append("\n"); // 마지막 케이스가 아니면 줄바꿈 추가
}
}
System.out.println(sb.toString());
br.close();
}
}
출처
https://www.geeksforgeeks.org/deque-interface-java-example/
Deque interface in Java with Example - GeeksforGeeks
A Computer Science portal for geeks. It contains well written, well thought and well explained computer science and programming articles, quizzes and practice/competitive programming/company interview Questions.
www.geeksforgeeks.org
https://www.happycoders.eu/algorithms/java-deque-vs-stack/
'코딩테스트 > 백준' 카테고리의 다른 글
| [Silver I] 절댓값 힙 - 11286 (1) | 2024.10.23 |
|---|---|
| [Silver II] 좌표 압축 - 18870 (1) | 2024.10.23 |
| [Silver III] 1로 만들기 - 1463 (0) | 2024.10.18 |
| [Gold V] 토마토 - 7576 (1) | 2024.10.17 |
| [Gold II] 가운데를 말해요 - 1655 (0) | 2024.10.16 |